SimCluster:后仿加速方案
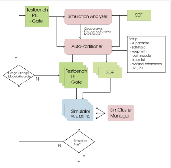
SimCluster为是一个分布式并行仿真环境,能够支持当前流行的所有仿真引擎,如VCS、IES、Questasim、Modelsim等,SimCluster能够支持RTL级、Gate门级以及SDF等文件输入,并将RTL/Gate Level仿真流程分布在3-10个CPU/GPU硬件加速卡中并行运行,从而实现了对系统仿真的加速,相比于传统的单核仿真引擎,其性能可以提高5~15倍。而基于CPU/GPU的仿真加速硬件为特定的硬件加速卡,则在SimCluster分布式并行算法的调度下,快速处理每个子任务。系统工作流程图如右图所示:
具体流程解释如下: Simcluster支持的输入有RTL,Testbench和Gate门级网表,首先,将输入通过仿真分析引擎进行仿真分析,分析系统的时钟、层次结构等信息,然后将设计通过环境变量设置,自动Partition功能将仿真分布在不同的计算单元中进行计算,然后通过Sim Manager调用仿真器(VCS、Modelsim、NC等)进行仿真,如果设计有改动,则继续从头开始。 关于自动Partition功能,以JTAG的Scanchain仿真为例,左边为传统方法的仿真,有三个独立的ScanChain在设计中,同时在仿真器中运行,而经过SimCluster的自动Partition后,结构为图右所示。三个并行的仿真平台,同时运行在三个不同的运算加速卡上,最终结果再汇聚在一起。这样以来效率提高了3倍。


系统主要特点
- 能够支持RTL/Gate级的仿真加速,前仿真和后仿真都可以进行加速,尤其后仿真加速性能更为卓越。
- 支持Gate-Lever后仿真,而且支持SDF的反标注功能;
- 能够同时支持10~15核高速并行分布式仿真计算
- 能够支持常用的仿真器,如Modelsim、VCS等;
- 仿真加速模式包括有Clock-based同步和Event-Based同步两种模式;
- 支持2000万门的逻辑电路仿真,支持10个时钟域的大规模逻辑设计的仿真;

